Product Summary
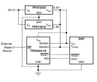
The TPS3305-33DRG4 is a micropower supply voltage supervisor designed for circuit initialization. Its dual monitor topology is well-suited to use in DSP and processor-based systems, which often require two supply voltages, core and I/O. The applications of the TPS3305-33DRG4 include: (1)Processor Supply Monitoring; (2)Industrial Equipment; (3)Automotive Systems; (4)Portable/Battery-Powered Equipment; (5)Wireless Communication Systems; (6)Notebook/Desktop Computers.
Parametrics
TPS3305-33DRG4 absolute maximum ratings: (1)Supply voltage range, VDD: –0.3V to +7V; (2)VMR, VWDI: –0.3V to VDD + 0.3V; (3)Input voltage at SENSE1 and SENSE2, VI: (VDD + 0.3)VIT / 1.25V; (4)VRESET, VRESET: –0.3V to +7V; (5)Maximum low output current, IOL: 5mA; (6)Maximum high output current, IOH: –5mA; (7)Input clamp current, IIK (VI < 0 or VI > VDD): ±20mA; (8)Output clamp current, IOK (VO < 0 or VO > VDD): ±20mA; (9)Operating junction temperature range, TJ: –40℃ to +85℃; (10)Storage temperature range, Tstg: –65℃ to +150℃; (11)Soldering temperature: +260℃.
Features
TPS3305-33DRG4 features: (1)Dual Supervisory Circuits for DSP- and Processor-Based Systems; (2)Power-On Reset Generator with Fixed Delay Time of 200ms; no External Capacitor Needed; (3)Watchdog Timer Retriggers the RESET Output at SENSEn ≥ VIT+; (4)Temperature-Compensated Voltage Reference; (5)Maximum Supply Current of 40uA; (6)Supply Voltage Range: 2.7V to 6V; (7)Defined RESET Output From VDD ≥ 1.1V; (8)MSOP-8 and SO-8 Packages; (9)Temperature Range: –40℃ to +85℃.
Diagrams

| Image | Part No | Mfg | Description | ![]() |
Pricing (USD) |
Quantity | ||||||||||||
|---|---|---|---|---|---|---|---|---|---|---|---|---|---|---|---|---|---|---|
![]() |
![]() TPS3305-33DRG4 |
![]() Texas Instruments |
![]() Supervisory Circuits Dual Processor |
![]() Data Sheet |
![]()
|
|
||||||||||||
| Image | Part No | Mfg | Description | ![]() |
Pricing (USD) |
Quantity | ||||||||||||
![]() |
![]() TPS31 |
![]() Other |
![]() |
![]() Data Sheet |
![]() Negotiable |
|
||||||||||||
![]() |
![]() TPS3103 |
![]() Other |
![]() |
![]() Data Sheet |
![]() Negotiable |
|
||||||||||||
![]() |
![]() TPS3103E12DBVR |
![]() Texas Instruments |
![]() Supervisory Circuits Current/Supply-Volt Supervisory |
![]() Data Sheet |
![]()
|
|
||||||||||||
![]() |
![]() TPS3103E12DBVR‡ |
![]() Other |
![]() |
![]() Data Sheet |
![]() Negotiable |
|
||||||||||||
![]() |
![]() TPS3103E12DBVRG4 |
![]() Texas Instruments |
![]() Supervisory Circuits Current/Supply-Volt Supervisory |
![]() Data Sheet |
![]()
|
|
||||||||||||
![]() |
![]() TPS3103E12DBVT |
![]() Texas Instruments |
![]() Supervisory Circuits Lw A & V |
![]() Data Sheet |
![]()
|
|
||||||||||||
(Hong Kong)










